Wangao Electrical Equipment (Shenzhen) Co., Ltd.
English
中文版
English
Home
About
Products
News
Jobs
Message
Contact
Current Position:
Home
>
About Us
>
Organization
About Us
Company Culture
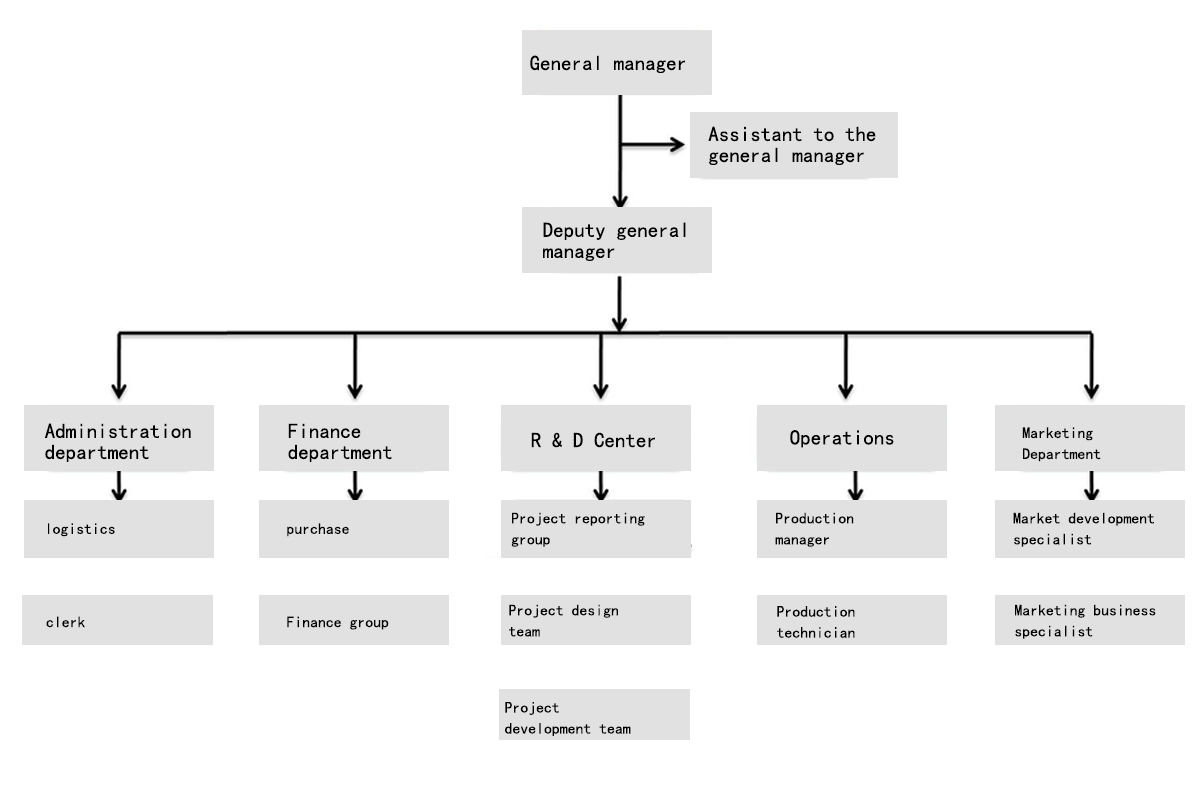
Organization
Production Equipment
Company Honor
Organization
长沙做网站